国网新源集团有限公司(国网新源控股有限公司)(以下简称“新源公司”)作为国家电网公司集约化、专业化开发建设运营绿色调节电源的直属单位,主要负责开发建设和经营管理国家电网公司经营区域内的抽水蓄能电站和部分调频水电厂。2025年7月,国家电网公司组建成立国网抽蓄事业部(新源集团、新源控股),与国网新源集团、国网新源控股实行“三块牌子、一套人马”运作方式。新源公司充分发挥在抽水蓄能投资、建设、运行等方面的专业优势,坚持以国家电网公司战略为统领,大力推进集团化、集约化、专业化、平台化建设,增强核心功能,提升核心竞争力,致力于建设成为国内领先、世界一流的绿色调节电源服务运营商,为国家电网高质量发展和构建新型电力系统作出积极贡献。
一、招聘需求
本批次招聘国家统招计划内普通高等院校2026届大学本科及以上学历毕业生,拟招聘人数约520人,最终招聘数量将根据上级单位核定情况相应调整。
专业需求:能源与动力工程(水动方向)、水利水电工程、电气工程及其自动化、通信工程、计算机科学与技术、工程造价、工程管理、技术经济及管理、会计学、土木工程、人力资源管理等专业。应聘专业应为主修专业(不包含辅修专业和第二学位专业),且与教育部学籍在线验证报告中的专业一致。具体招聘需求详见附件。
二、招聘条件
1.国家统招计划内普通高等院校2026届大学本科及以上学历毕业生。
2.国(境)外院校毕业留学生须于规定时间内取得国家教育部留学服务中心国外学历学位认证,同时满足留服中心就业派遣相关条件。
3.博士研究生年龄一般不超过33周岁、硕士研究生一般不超过28周岁、本科生一般不超过25周岁(毕业生年龄计算的截止时间为2026年6月30日)。
4.具有正常履行职责的身体条件和心理素质,符合国家《公务员录用体检通用标准(试行)》,以入职体检指定医院检查结果为准。为保障人身、电网和设备安全,发电运行、电气检修维护等生产一线岗位,经指定医疗机构鉴定认为不适合电力作业岗位疾病者,原则上不符合招聘要求。
三、招聘安排
(一)网络报名
登录国家电网有限公司人力资源招聘平台(//zhaopin.sgcc.com.cn)注册个人信息,选择【国网新源集团有限公司】进行志愿填报及意向单位选择。学籍验证报告确保在2026年3月31日前有效,填写的院校、学历、专业名称等信息应与学信网认证《教育部学籍在线验证报告》一致,相关信息提交后不能更改,请应聘毕业生仔细检查后再提交。报名截止日期为2025年11月24日。
(二)资格初审
新源公司对应聘毕业生进行资格初审。通过资格初审的应聘毕业生,需进一步参加资格复审(资格复审相关要求将通过招聘平台短信和站内消息通知)。未通过资格初审的应聘毕业生,不再另行通知。请应聘毕业生保持通讯畅通,及时接收招聘有关事项通知。
(三)资格复审
通过资格初审的应聘毕业生,需按照招聘平台短信通知要求携带本人有关资料,在规定时间内到指定地点参加资格复审。通过资格复审的应聘毕业生方可具备考试资格。
(四)统一考试
通过资格复审的应聘毕业生参加国家电网有限公司统一组织的笔试,并根据笔试情况确定进入面试人员名单。笔试、面试具体安排请及时关注招聘平台公告及短信通知。
(五)签约录用
根据新源公司岗位需求,择优确定拟录用人选:同等条件下,退役军人优先录用。拟录用人选经国家电网有限公司审批通过后签约录用。
四、有关要求
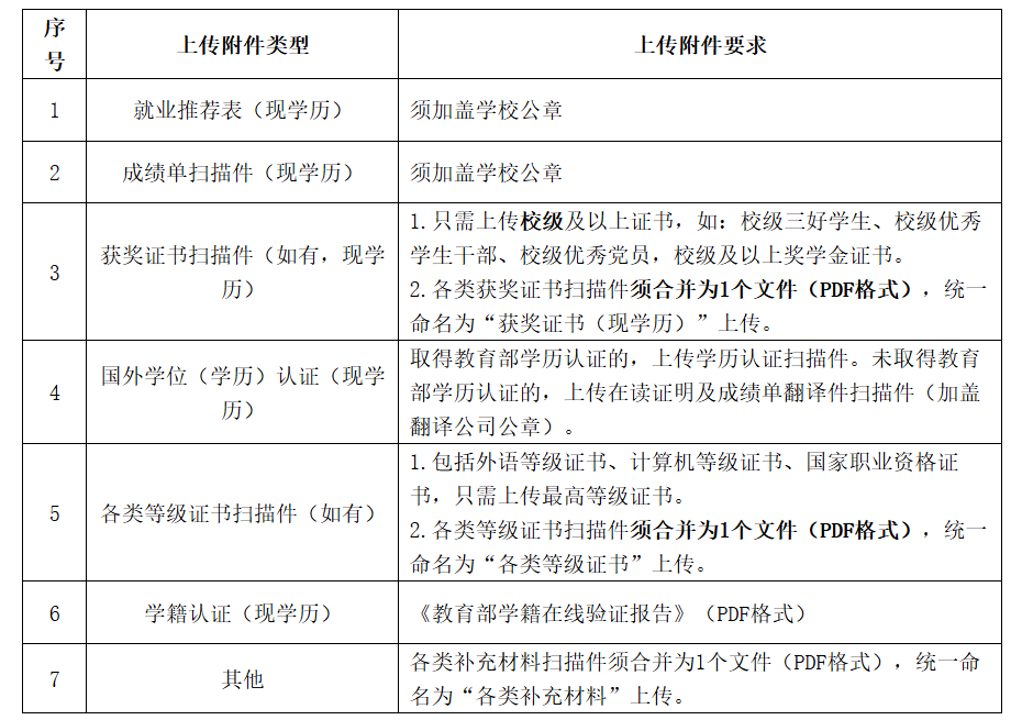
(一)应聘毕业生应认真阅读应聘条件,按照要求在网上填写报名信息,应确保所填信息完整、准确、真实。应聘毕业生应通过招聘平台及时、规范上传个人应聘附件材料,附件材料文档数量一般不超过7个,应确保应聘材料能正常打开、清晰显示,因应聘材料不能正常打开、图像不清晰或未按规范要求上传必需材料且影响简历筛选判断或材料真实性存疑的,将影响简历筛选结果。上传附件具体要求如下:

(二)应聘毕业生务必提供准确的联系电话并保持通信渠道畅通。因填报信息不准确或通信不畅通造成的一切后果,由应聘者本人承担。
(三)有以下情形之一的,将取消应聘者的相应资格:
1.伪造、涂改各类证书、毕业生推荐表、成绩报告单、学历学位证书及相关资格证书、获奖证明的;
2.修改毕业院校、所学专业名称,虚报在校成绩和获奖荣誉的;
3.在应聘考试过程中作弊或协助他人作弊的;
4.应予取消资格的其他情形。
招聘咨询电话:010-51967656,0432-64603461(周一至周五9:00-12:00、14:00-17:00接听,咨询电话仅在报名期间受理应聘毕业生本人咨询)。
招聘咨询邮箱:
[email protected]。
招聘平台技术支持电话:
40010-95598。
招聘平台技术支持邮箱:
[email protected]。
后续批次时间安排另行通知,请及时关注国家电网有限公司人力资源招聘平台。
国网新源集团有限公司
2025年11月14日